搜索
学校主页
Toggle navigation
网站首页
招生公告
招生动态
招生章程
专业介绍
走进科院
学生活动
校园风光
常见问题
联系我们
首页
>
招生动态
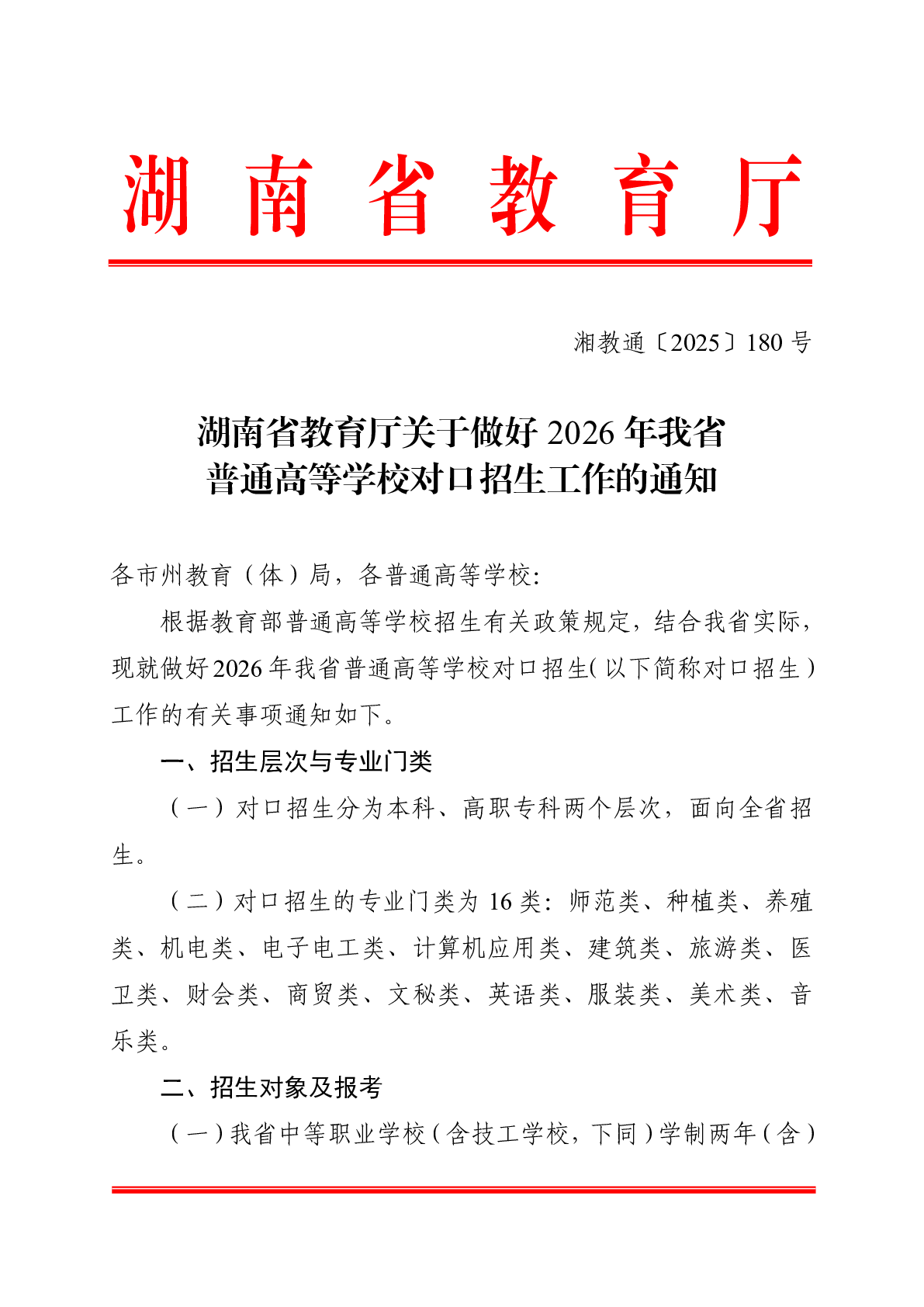
湖南省教育厅关于做好 2026 年我省 普通高等学校对口招生工作的通知
日期:2025-10-24 16:35:31 发布人:Kjxy_zsb 浏览量:
848
操作>>
【
收藏本页
】
上一篇:
湖南科技职业学院2026单招报考指南
下一篇:
关于做好2026年普通高等学校招生艺术类专业全省统一考试工作的通知
返回首页
关闭页面
分享到
相关链接