搜索
学校主页
Toggle navigation
网站首页
招生公告
招生动态
招生章程
专业介绍
走进科院
学生活动
校园风光
常见问题
联系我们
首页
>
单独招生
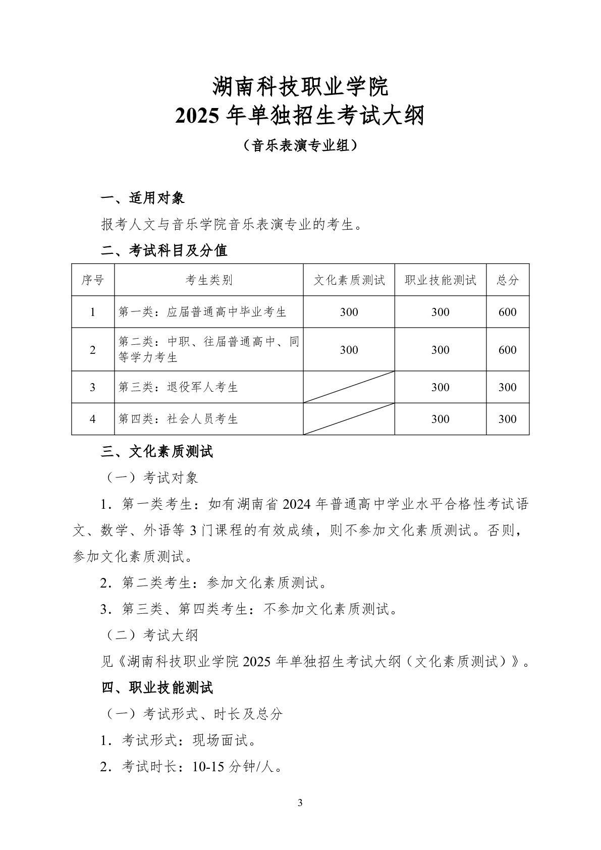
湖南科技职业学院2025 年单独招生考试大纲
日期:2025-02-20 10:19:59 发布人:Kjxy_zsb 浏览量:
11134
操作>>
【
收藏本页
】
上一篇:
湘科职发〔2026〕3号关于印发《湖南科技职业学院2026年高职单独招生章程》的通知
下一篇:
湖南科技职业学院2025年高职单招章程
返回首页
关闭页面
分享到
相关链接