搜索
学校主页
Toggle navigation
网站首页
招生公告
招生动态
招生章程
专业介绍
走进科院
学生活动
校园风光
学生竞赛
常见问题
联系我们
首页
>
招生动态
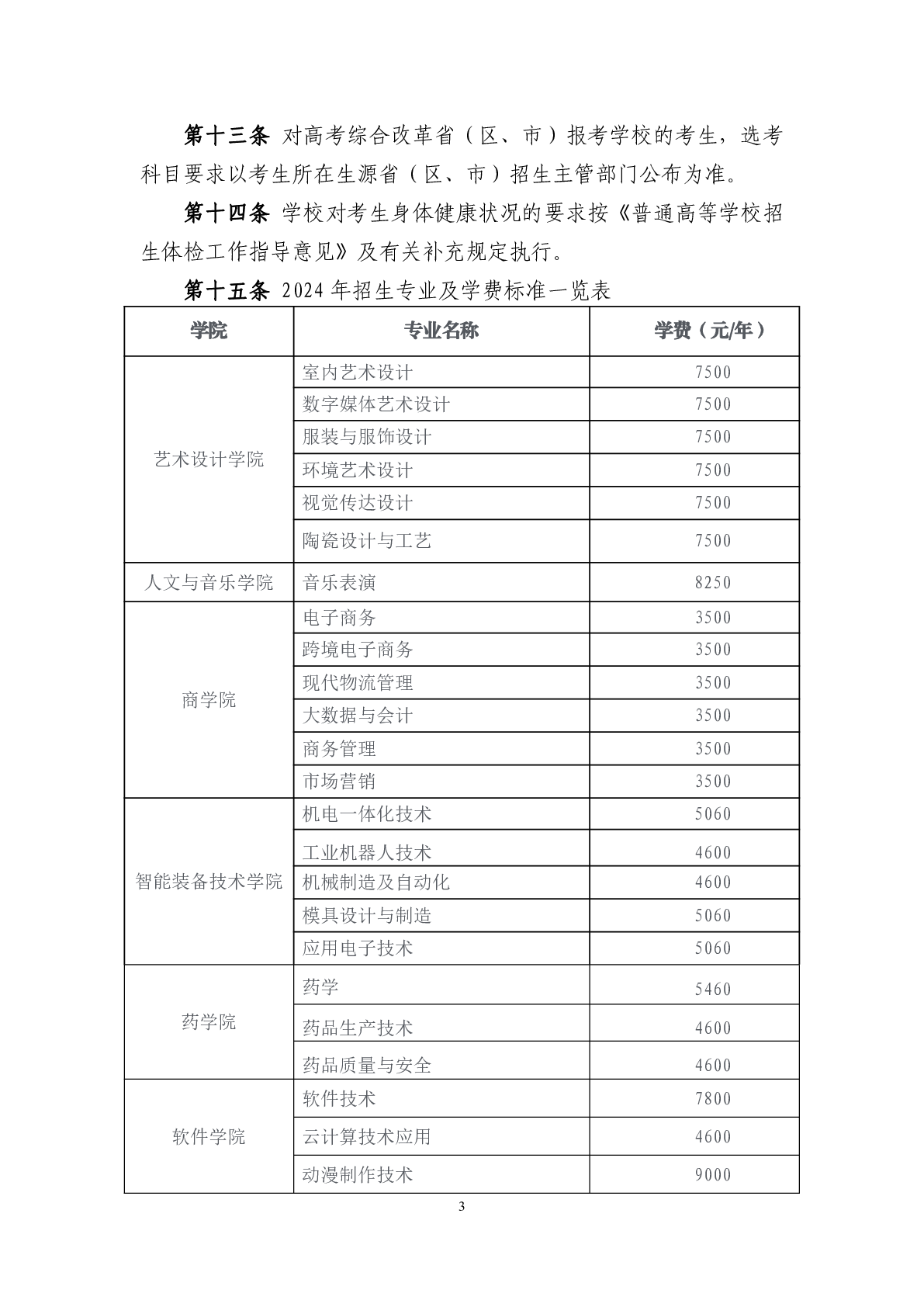
湖南科技职业学院2024年普通高校招生章程
日期:2024-06-15 23:56:11 发布人:Kjxy_zsb 浏览量:
12234
操作>>
【
收藏本页
】
上一篇:
我校参加中国教育电视台《直通高招·职教季》访谈节目
下一篇:
湖南科技职业学院2024年单招第一志愿拟录取名单及录取分数线公示
返回首页
关闭页面
分享到
相关链接